配合了 Chatbox 的知识库功能。

比较有价值的输出:

模型没有深度思考的结果,比较准确和精炼,不过似乎没有重视技术向的文章
模型没有深度思考的结果,比较准确和精炼,不过似乎没有重视技术向的文章
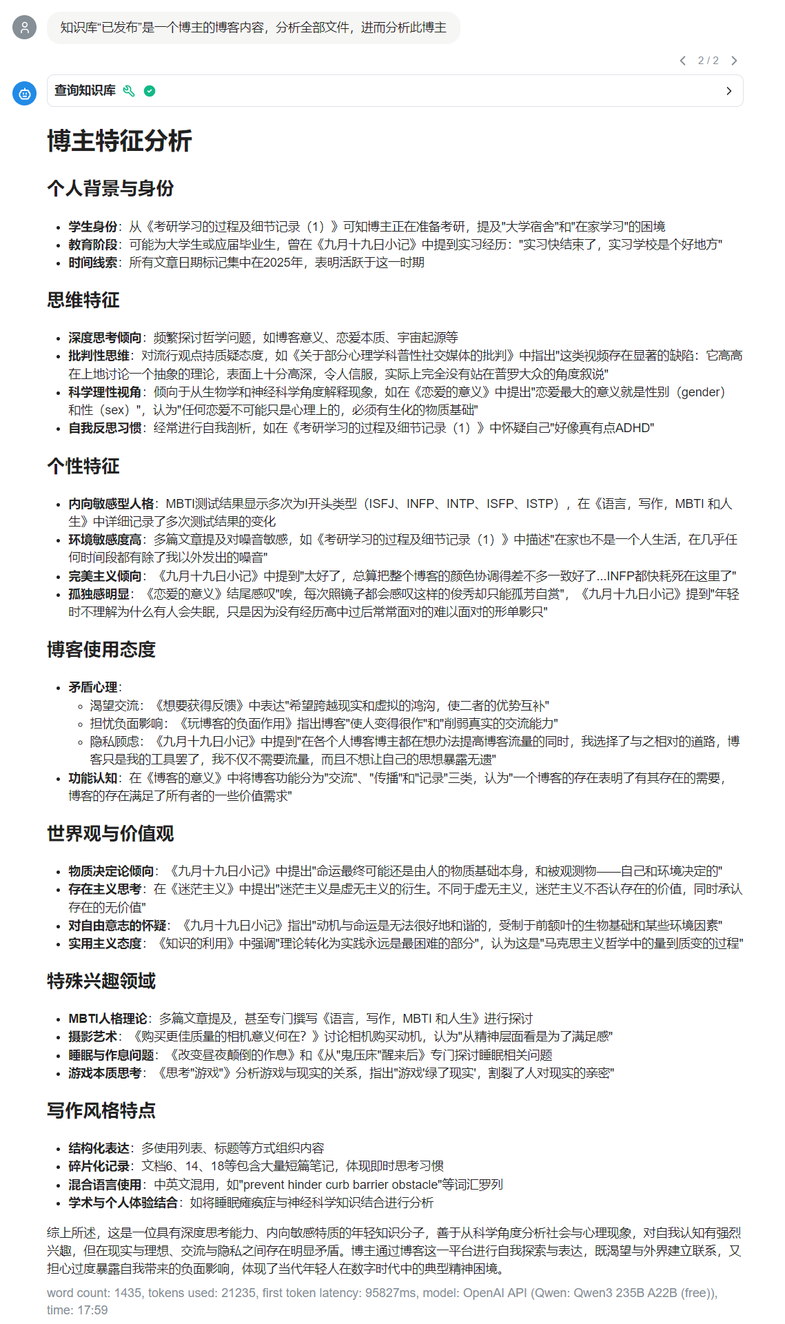
Qwen3 235B A22B 没有深度思考的结果,由于参数量的提升,分析更为全面,不过存在错误引用文章的问题,似乎也没有重视技术向的文章,是不是因为数量少而权重太低了……
Qwen3 235B A22B 没有深度思考的结果,由于参数量的提升,分析更为全面,不过存在错误引用文章的问题,似乎也没有重视技术向的文章,是不是因为数量少而权重太低了……
GLM 4.5 有深度思考的结果,语言比较简练,深度不够但广度有余,存在事实性错误(如博客名称),这次在考虑技术向文章方面符合期望
GLM 4.5 有深度思考的结果,语言比较简练,深度不够但广度有余,存在事实性错误(如博客名称),这次在考虑技术向文章方面符合期望
* Total words: 186